| 东北师范大学是教育部直属高校,国家“211工程”重点建设大学。学校坐落在美丽的北国春城长春市。校本部地处人民大街中段,净月校区设在风景如画的净月潭旅游经济开发区。
一、报名条件
凡符合国家高考报名有关规定(播音与主持艺术女身高1.63米以上,男身高1.73米以上;舞蹈编导女身高1.60米以上,男身高1.70米以上;服装与服饰设计(表演方向)女身高1.70米以上,男身高1.80米以上)的英语语种考生,均可报名(文理兼招)。
二、招生范围
北京市、天津市、河北省、内蒙古自治区、辽宁省、吉林省、黑龙江省、上海市、山东省、河南省、湖北省、湖南省、广东省、四川省。
三、招生专业、学制、招生人数及学费
1.美术学院

2.音乐学院

3.传媒科学学院

注:在各省招生的具体名额详见2013年各省招生办公室公布的招生专业目录。
四、报名考试时间及地点
我校2013年艺术类本科招生考试共设4个考点。吉林、辽宁、黑龙江、内蒙古考生必须在东北师范大学考点报名参加考试;其它省份考生如果我校在考生所在省设有考生所报专业的考点,考生必须在考生所在省考点报名参加考试(其它考点不接受报名),如果考生所在省没有我校设置的相应专业的考点,考生可以就近在我校设置的任何一个考点(河北考点除外)参加考试。
考生本人必须持当地招生办提供的考生报名资格证或准考证、第二代居民身份证原件,按规定时间到相应考点报名。
凡在东北师范大学考点报名参加考试的考生,必须于2012年12月1日至2013年1月10日在东北师范大学本科生招生信息网(http://zsb.nenu.edu.cn)进行网上报名(必须在网上报名,不接受现场报名),并按照规定时间(详见各考点报名及考试时间表)到东北师范大学考点(吉林省长春市人民大街5268号)办理现场确认报名手续(信息确认、照相等;不允许他人代报),缴纳报名考试费200元,领取准考证。
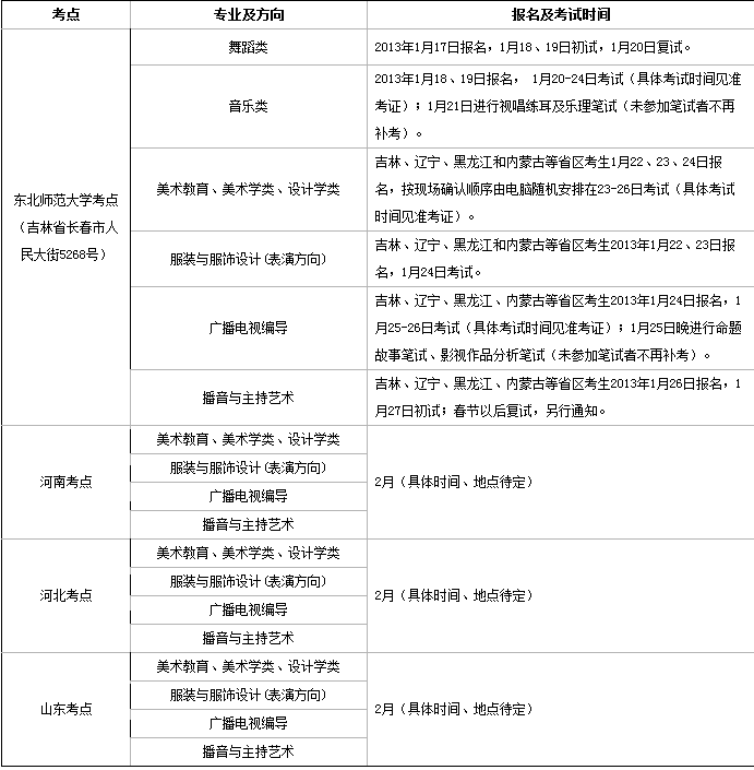
各考点报名及考试时间表

五、考试科目
(一)音乐学院
1.声乐(公费师范、非公费师范);键盘乐器、西洋管弦乐器、民族乐器(公费师范、非公费师范)
①主科(100分)
声乐主科:每位考生须准备三首曲目(自选一首,另外二首抽签一首应试)。
器乐主科:键盘乐器、西洋管弦乐器考生须演奏一首练习曲,自备二首乐曲(抽签一首应试);民族乐器考生须准备三首乐曲(自选一首,另外二首乐曲抽签一首应试)。
②视唱练耳及乐理(笔试:听写50分,乐理5分;现场视唱5分)。(60分)
③加试(声乐主科的考生加试器乐,器乐主科的考生加试声乐;只演奏或演唱一首曲目)。(40分)
2.声乐表演
①考生须准备三首曲目(中外艺术歌曲或咏叹调、民歌。自选一首,另外二首抽签一首应试)。(100分)
②视唱练耳及乐理(笔试:听写50分,乐理5分;现场视唱5分)。(60分)
③加试器乐或舞蹈(自选一首乐曲或一段舞蹈)。(40分)
3.键盘乐器演奏
①考生须准备三首曲目(复调、乐曲、练习曲各一首)。(100分)
②视唱练耳及乐理(笔试:听写50分,乐理5分;现场视唱5分)。(60分)
③加试声乐或舞蹈(自选一首歌曲或一段舞蹈)。(40分)
4.西洋管弦乐器演奏;民族乐器演奏
①西洋管弦乐器考生须演奏一首练习曲,自备二首乐曲(抽签一首应试);民族乐器考生须准备三首乐曲(自选一首,另外二首乐曲抽签一首应试)。(100分)
②视唱练耳及乐理(笔试:听写50分,乐理5分;现场视唱5分)。(60分)
③加试(自选一首歌曲应试)。(40分)
5.流行音乐
(1)流行演唱
①必唱流行歌曲一首;自选流行歌曲两首(现场抽签一首演唱)。(100分)
②视唱练耳及乐理(笔试:听写50分,乐理5分;现场视唱5分)。(60分)
③加试器乐或舞蹈(自选一首乐曲或一段舞蹈[FS:PAGE])。(40分)
(2)乐器演奏
①必演奏练习曲一首;自选两首乐曲(现场抽签一首演奏应试)。(100分)
②视唱练耳及乐理(笔试:听写50分,乐理5分;现场视唱5分)。(60分)
③加试声乐或其它乐器(自选一首歌曲演唱或演奏一首乐曲)。(40分)
(3)电脑音乐制作
①用提供的电脑音乐制作软、硬件为单声部旋律编配乐队伴奏。(100分)
②视唱练耳及乐理(笔试:听写50分,乐理5分;现场视唱5分)。(60分)
③加试即兴伴奏(现场抽签两首,为单旋律配钢琴即兴伴奏)。(40分)
注:除钢琴外其它乐器考生自备。
6.舞蹈编导
(1)舞蹈编导
①初试内容:舞蹈基本功测试(控制、跳、转、翻)(60分);古典舞身韵或民间舞组合(1分30秒以内)(40分)。
②复试内容:命题式小品(60分);舞蹈表演性剧目(3分钟以内)(40分)。
(2)音乐舞蹈
①初试内容:舞蹈基本功测试(控制、跳、转、翻)(60分);古典舞身韵或民间舞组合(1分30秒以内)(40分)。
②复试内容:舞蹈表演性剧目(3分钟以内)(60分);演奏一种乐器(口琴除外)(30分)并演唱一首歌曲(10分)。
(二)美术学院
1.美术教育、美术学类、设计学类
①素描(头像写生;限用黑色铅笔、炭笔等;考试时间为3小时)。
②色彩(静物写生;水粉、水彩不限;考试时间为3小时)。
③速写(人物写生;考试时间为30分钟)。
注:考生画具自备。素描考头像,色彩考静物。
2.服装与服饰设计(表演方向)
①才艺表演(穿紧身练功服,声乐、器乐或舞蹈任选其一;自备伴奏带、碟和乐器)。
②朗诵(现场抽取朗诵试题,准备10分钟)。
③面试(穿泳装;测身高、三围等)。
(在全国模特大赛中获得前三名的考生,经学校审核合格可免于专业考试,但必须参加普通高等学校招生全国统一文化考试)。
(三)传媒科学学院
1.广播电视编导
①影视作品分析:常见影视作品,概述剧情和评论,笔试。
②表演特长(录像):小品、朗诵、声乐、器乐、舞蹈任选其一,题材自定,限单人表演,时间3分钟以内,道具、乐器(钢琴除外)和伴奏(仅允许录放形式或自伴自唱)考生自备,也可无道具、无伴奏表演。
③命题故事:按照试题指定的题材,构思故事,笔试。
④面试:五官端正,无残疾,无色盲色弱。
2.播音与主持艺术
初试(录像):
①朗诵:自备稿件朗诵(限时2分钟);现场抽题朗诵(准备时间5分钟)。
②表演特长:小品、声乐、器乐、舞蹈任选其一,题材自定,限单人表演,时间3分钟以内,道具、乐器(钢琴除外)和伴奏(仅允许录放形式或自伴自唱)考生自备,也可无道具、无伴奏表演。
③面试:形象、气质、声音条件,无色盲色弱,测量身高。
复试:(复试时间另行通知;复试地点在东北师范大学[吉林省长春市人民大街5268号])
①播音:现场抽取播音试题,准备时间5分钟。
②节目创作:首先按试题要求写发言提纲,然后向评委提交发言提纲并陈述创作思想。
③主持:按照现场抽取试题指定的题材,构思时间5分钟,模拟主持栏目,带妆试镜头。
六、录取原则
1.录取时按文、理科分别投档录取,艺术类不分文、理的省份按文理兼招同时投档录取。专业测试合格生源不足的省份,编制计划时相应专业计划设置为0,合格考生可以填报志愿,若达到本校录取标准,则使用学校预留计划择优录取。
2.音乐教育、音乐学、美术教育、美术学类、设计学类、服装与服饰设计(表演方向):文化课考试成绩总分须达到考生所在省普通本科第一批控制线的60%(四舍五入不保留小数位);英语成绩须达到60分以上。
3.音乐教育、美术教育、美术学类、设计学类、服装与服饰设计(表演方向):按专业考试成绩总分由高[FS:PAGE]到低择优录取,音乐教育专业加试、视唱练耳及乐理须合格。
4.美术教育、音乐教育专业加试时,不区分公费师范、非公费师范,实行统一考试,统一排名;填报高考志愿时,公费师范和非公费师范可以兼报,我校在录取时将两个专业方向的志愿视为平行志愿,根据考生的专业成绩从高到低择优录取,额满为止。
5.声乐表演、键盘乐器演奏、西洋管弦乐器演奏、民族乐器演奏和流行音乐:按主科成绩由高到低择优录取(加试、视唱练耳及乐理须合格)。
6.舞蹈编导:文化课考试成绩须达到考生所在省艺术类本科控制线,按专业考试成绩总分由高到低择优录取。
7.广播电视编导:文化课考试成绩须达到考生所在省普通本科第二批控制线,专业考试成绩合格,按文化课成绩总分由高到低择优录取。
8.播音与主持艺术:文化课考试成绩总分须达到考生所在省普通本科第一批控制线的80%(四舍五入不保留小数位),按专业考试成绩总分由高到低择优录取。
9.播音与主持艺术专业中男女生专业成绩全国前3名的考生(男女生分别排队),经东北师范大学招生主管部门研究,文化课成绩总分可降低20分录取。音乐类专业中专业成绩全国前3名的考生,舞蹈类、美术教育、美术学类、设计学类专业中专业成绩全国前5名的考生,经东北师范大学招生主管部门研究,可适当降低文化课成绩录取(外语成绩可降10分,总分不得低于各省、市艺术类最低控制线)。
七、有关规定
1.凡报考我校艺术类专业的考生,必须参加我校组织的专业考试且获得“东北师范大学2013年艺术类专业考试合格证”。
2.凡报考我校艺术类专业的考生,必须参加所在省区统一组织的艺术类专业考试并成绩合格(黑龙江省考生按黑龙江省2013年艺术类招生有关文件执行),必须参加2013年普通高等学校全国统一考试(文、理均可,数学成绩全部计入总分),成绩须达到我校规定的最低控制线。
3.优先录取第一志愿报考我校的考生。
4.凡被我校录取的新生,报到时须带我校专业考试合格证、文化课考试准考证及录取通知书办理报到手续。
5.新生入学后,经复查有不符合报名条件或弄虚作假者,取消其入学资格并退回原单位或户口所在地。
咨询电话(区号:0431): 音乐学院:85099901,84536270 美术学院: 84536535
传媒科学学院:84536486 学校招生办公室:85687511
网 址:zsb.nenu.edu.cn
东北师范大学招生办
2012年11月
更多艺考热点:艺考动态 文化课分数线 文化课录取查询 联考-统考分数线 专业分数线查询 13年招生简章 |